小程序是一种新的开放能力,可以在微信内被便捷地获取和传播,同时具有出色的使用体验。开发者可以根据平台提供的能力,快速地开发一个小程序。
开放内容包括:
1、开放注册范围:企业、政府、媒体、其他组织;
2、开发支持:提供一系列工具帮助开发者快速接入并完成小程序开发;
3、开发文档:介绍小程序的开发框架、基础组件、API及相关开发问题;
4、开发者工具:集成开发调试、代码编辑、小程序预览及发布等功能;
5、设计指南:提出设计原则及规范,帮助建立友好、高效、一致的用户体验;
6、运营规范:介绍微信公众平台小程序的审核标准及运营规则;
7、小程序体验demo:可体验小程序组件及API功能,并提供调试功能供开发者使用。

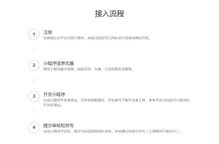
接入流程:

1、注册:在微信公众平台注册小程序,完成注册后可以同步进行信息完善和开发。

2、小程序信息完善:填写小程序基本信息,包括名称、头像、介绍及服务范围等。

3、开发小程序:完成小程序开发者绑定、开发信息配置后,开发者可下载开发者工具、参考开发文档进行小程序的开发和调试。

4、提交审核和发布:完成小程序开发后,提交代码至微信团队审核,审核通过后即可发布(公测期间暂不支持发布)。
